《中华人民共和国公司法(修订草案)》公布(附修改前后对照表)

阅读:6306 2021-12-26 11:08:26

第十三届全国人大常委会第三十二次会议对《中华人民共和国公司法(修订草案)》进行了审议。现将《中华人民共和国公司法(修订草案)》予以公布,社会公众可以直接登录中国人大网(www.npc.gov.cn)或国家法律法规数据库(flk.npc.gov.cn)提出意见,也可以将意见寄送全国人大常委会法制工作委员会(北京市西城区前门西大街1号,邮编:100805。信封上请注明公司法修订草案征求意见)。征求意见截止日期:2022年1月22日。

为完善公司设立、退出制度,修订草案主要在四个方面作出规定:

一是新设公司登记一章,明确公司设立登记、变更登记、注销登记的事项和程序,同时要求公司登记机关优化登记流程,提高登记效率和便利化水平。

二是充分利用信息化建设成果,明确电子营业执照、通过统一的企业信息公示系统发布公告、采用电子通讯方式作出决议的法律效力。

三是扩大可用作出资的财产范围,明确股权、债权可以作价出资,放宽一人有限责任公司设立等限制,并允许设立一人股份有限公司。

四是完善公司清算制度,强化清算义务人和清算组成员的义务和责任,增加规定,经全体股东对债务履行作出承诺,可以通过简易程序注销登记。

为落实党中央关于产权平等保护等要求,修订草案总结吸收公司法司法实践经验,完善控股股东和经营管理人员责任制度。

为强化控股股东和经营管理人员的责任,修订草案作出以下规定:

’一是完善董事、监事、高级管理人员忠实义务和勤勉义务的具体内容,加强对关联交易的规范,扩大关联人的范围,增加关联交易报告义务和回避表决规则。

二是强化董事、监事、高级管理人员维护公司资本充实的责任,包括股东欠缴出资和抽逃出资,违反本法规定分配利润和减少注册资本,以及违反本法规定为他人取得本公司股份提供财务资助时,上述人员的赔偿责任。

三是增加规定:董事、高级管理人员执行职务,因故意或者重大过失,给他人造成损害的,应当与公司承担连带责任。

四是针对实践中控股股东、实际控制人滥用控制地位侵害公司及中小股东权益的突出问题,借鉴一些国家法律规定,明确公司的控股股东、实际控制人利用其对公司的影响,指使董事、高级管理人员从事损害公司利益或者股东利益的行为,给公司或者股东造成损失的,与该董事、高级管理人员承担连带责任。

修订草案共15章260条,在现行公司法13章218条的基础上,实质新增和修改70条左右。

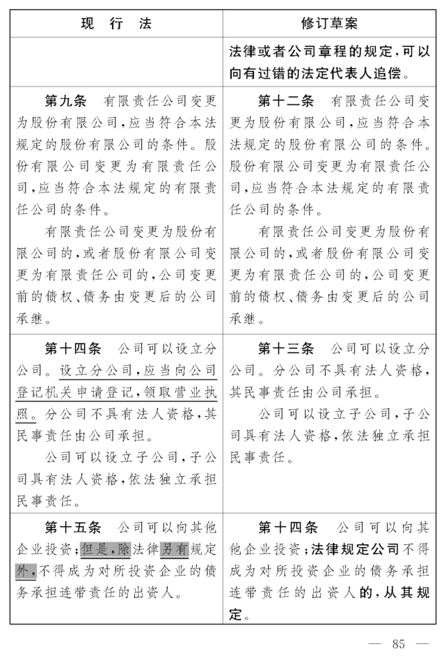
《中华人民共和国公司法(修订草案)》修改前后对照表
图片
 
图片
 
图片
 
图片
 
图片
 
图片
 
图片
 
图片
 
图片
 
图片
 
图片
 
图片
 
图片
相关文章
{{ v.title }}
{{ v.description||(cleanHtml(v.content)).substr(0,100)+'···' }}
你可能感兴趣
推荐阅读 更多>
推荐商标

{{ v.name }}

{{ v.cls }}类

立即购买 联系客服